| 临床情景 | 症状或体征 | 常见病和多发病 |
| 急诊、门诊或住院 | 发热 | 肺炎、脓胸、结核病、感染性心内膜炎、产褥感染、尿路感染、系统性红斑狼疮、急性化脓性骨髓炎、脑膜炎、肾综合征出血热、疟疾、急性乳腺炎、全身化脓性感染 |
| 门诊 | 咳嗽、咳痰、咯血 | 上呼吸道感染、支气管扩张、肺炎、支气管哮喘、慢性阻塞性肺疾病、肺癌 |
| 急诊、门诊或住院 | 呼吸困难 | 支气管哮喘、重症肺炎、气胸、左心衰竭、呼吸衰竭、慢性肺源性心脏病、新生儿肺炎、急性中毒 |
| 急诊、门诊或住院 | 发绀 | 肺炎、呼吸衰竭、肺气肿、慢性肺源性心脏病、支气管哮喘、先天性心脏病(法洛四联症) |
| 门诊、住院 | 水肿 | 右心衰竭、下肢深静脉血栓形成、肝硬化、肾小球疾病、肾病综合征、蛋白质-能量营养不良 |
| 急诊、门诊或住院 | 心悸 | 心律失常、甲状腺功能亢进、贫血、惊恐障碍 |
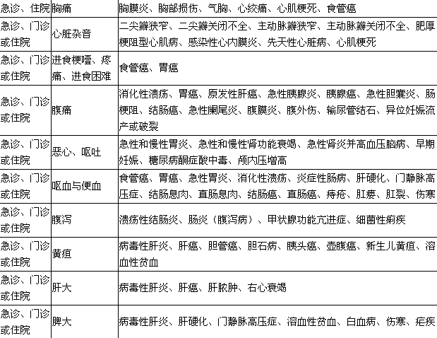
![]() |
||
| 门诊、住院 | 消瘦 | 食管癌、慢性胃炎、慢性肾衰竭、消化性溃疡、胃癌、肠结核、克罗恩病、慢性肝炎、肝硬化、肝癌、胰腺癌、糖尿病、甲状腺功能亢进症、腺垂体功能减退症、神经性厌食 |
| 临床情景 | 症状或体征 | 常见病和多发病 |
| 急诊、门诊或住院 | 无尿、少尿与多尿 | 心力衰竭、急性肾衰竭、中枢性尿崩症、糖尿病 |
| 急诊、门诊或 住院 |
血尿 | 肾结石、肾结核、膀胱癌、肾损伤、尿道损伤、肾小球肾炎、急性肾盂肾炎、特发性血小板减少性紫癜、过敏性紫癜 |
| 门诊 | 淋巴结肿大 | 白血病、肿瘤转移 |
| 急诊、门诊或住院 | 紫癜 | 再生障碍性贫血、特发性血小板减少性紫癜、白血病、过敏性紫癜 |
| 急诊、门诊或住院 | 苍白乏力 | 缺铁性贫血、再生障碍性贫血、白血病 |
| 急诊、门诊或住院 | 头痛 | 高血压、脑出血、颅脑损伤、蛛网膜下腔出血、化脓性脑膜炎、结核性脑膜炎、流行性脑脊髓膜炎 |
| 急诊、住院 | 意识障碍 | 呼吸衰竭、肝性脑病、糖尿病昏迷、急性一氧化碳中毒、老年性痴呆 |
| 急诊、住院 | 抽搐与惊厥 | 癫痫、热性惊厥、脑膜炎、癔症、维生素D缺乏性手足搐溺症、新生儿缺氧缺血性脑病、中毒型细节性痢疾、分离(转换)性障碍 |
| 急诊、门诊或住院 | 瘫痪 | 脑血管疾病、面神经炎、急性感染性多发性神经炎、急性脊髓炎、分离(转换)性障碍 |
| 急诊、门诊或住院 | 精神症状 | 精神分裂症、抑郁症、脑器质性疾病和躯体疾病所致精神障碍、酒精性精神障碍、惊恐障碍、广泛性焦虑症、疑病障碍、强迫症、恐惧症 |
| 急诊、门诊或住院 | 颈肩痛 | 颈椎病、肩周炎 |
| 急诊、门诊或住院 | 腰(腿)痛 | 骨关节与软组织急慢性损伤、脊柱结核、腰椎间盘突出症、强直性脊柱炎 |
| 急诊、门诊或住院 | 关节痛 | 类风湿关节炎、系统性红斑狼疮、脊柱关节炎、骨关节炎、骨关节与软组织急慢性损伤 |