| 单 元 | 细 目 | 要 点 |
| 一、绪论 | (1)预防医学的概述:定义、内容、特点、意义 | |
| (2)健康及其影响因素:当代健康观、影响健康的主要因素、健康决定因素生态学模型 | ||
| (3)三级预防策略:疾病自然史与预防机会;三级预防策略:第一级预防、第二级预防、第三级预防 | ||
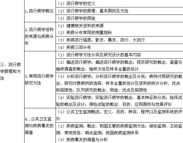
| 二、医学统计方法 | 1.基本概念与基本步骤 | (1)统计学中的几个基本概念 |
| (2)统计工作的基本步骤 | ||
| 2.统计表与统计图 | (1)统计表结构与要求; (2)统计图的类型、选择与制图通则 |
|
| 3.定量资料的统计描述 | (1)集中趋势指标:算术平均数、几何均数及中位数 | |
| (2)离散程度指标:极差、标准差、四分位间距、变异系数 | ||
| 4. 定量资料的统计推断 | (1)均数的抽样误差和标准误 | |
| (2)总体均数置信区间及其估计方法 | ||
| (3)t检验 | ||
| 5.分类资料的统计描述 | (1)常用相对数的种类:率、构成比及相对比 | |
| 6.分类变量资料的统计推断 | (1)率的抽样误差和率的标准误 | |
| (2)总体率的置信区间 | ||
| (3)χ2检验 | ||
![]() |
||
| 四、临床预防服务 | 1.临床预防服务概述 | (1)临床预防服务的概念:临床预防服务与健康管理的定义,临床预防服务的内容、意义及实施原则 |
| (2)健康危险因素评估 | ||
| (3)健康维护计划的制定与实施 | ||
| 2.健康相关行为干预 | (1)健康教育与健康促进概念 | |
| (2)临床场所行为干预的基本模式———5A模式;健康咨询的原则 | ||
| (3)烟草使用的行为干预:烟草使用和二手烟的概念及其危害、烟草依赖疾病的概念、临床戒烟指导、常用戒烟药物 | ||
| (4)合理营养:营养、营养素、能量、膳食营养素参考摄入量概述,平衡膳食的概念及基本要求,中国居民膳食指南;营养缺乏病、营养过剩性疾病 | ||
| 五、社区公共卫生 | 1.人群健康与社区卫生 | (1)人群健康与社区卫生的基本概念 |
| (2)社区基本公共卫生服务:定义和主要内容 | ||
| (3)居民健康档案管理 | ||
| (4)社区卫生项目实施与管理 | ||
|
2.传染病的预防与控制 |
(1)传染病预防控制的策略与措施 | |
| (2)计划免疫:计划免疫的定义、预防接种的种类、免疫规划程序;常见接种异常反应及处理 | ||
| 3.慢性非传染性疾病 的预防与管理 |
(1)慢性非传染性疾病的流行现状及防治策略 | |
| (2)慢性非传染性疾病的管理:疾病的管理概念,慢性非传染性疾病管理的原则;慢性病自我管理 | ||
| 4.环境卫生 | (1)概述 (2)常见生物地球化学性疾病 (3)饮用水卫生:介水传染病的特点、水源选择与卫生防护、饮用水的常用消毒方法 (4)土壤污染:来源和健康危害,粪便和垃圾无害化处理 (5)室内空气污染:来源和健康危害、预防控制措施 |
|
| 5.职业卫生服务与职业病管理 | (1)职业性有害因素:定义、分类及其对健康的危害 | |
| (2)职业卫生服务 (3)职业人群健康监护 (4)职业病的概念及管理 |
||
| 6.食品安全与食物中毒 | (1)食品安全:食源性疾病;食品中常见污染物及其危害;主要食品添加剂及安全使用 | |
| (2)食物中毒:定义、分类和特点;常见细菌性食物中毒;化学性食物中毒;有毒动植物食物中毒;真菌霉素和霉变食物中毒;食物中毒调查与处理 | ||
| 7. 医疗场所健康安全管理 | (1)医院常见的有害因素及其来源 (2)患者安全及其防范措施 (3)医务人员安全及其防范措施 |
|
| 8.突发公共卫生事件及其应急策略 | (1)突发公共卫生事件的概念、分类和应急预案 | |
| (2)突发公共卫生事件的报告和处理原则 | ||